面向外国人的体检项目
本院为外国人提供癌症筛查体检及脑部精检。癌症筛查体检及脑部精检,分别进行PET/CT(FDG)检查及头颅磁共振检查。
无论长期居住在日本或短期访问,都可以接受该体检。
PET/CT(FDG)癌症筛查体检
通过PET/CT(FDG)检查,筛查全身是否有肿瘤。
什么是PET/CT(FDG)检查
早期诊断并鉴别肿瘤的成像检查。
利用「癌细胞凝聚葡萄糖会比正常细胞多出好几倍」的原理,向体内注射性质类似葡萄糖的显像剂(FDG),
来筛查全身肿瘤(癌症)。
但是根据病变种类·部位·大小有可能无法进行评估,并且FDG有时也会凝聚在炎症发生部位或正常器官,因次检查精确度无法达到100%。重度糖尿病患者成像不清晰的情况较多,如果检查当天的血糖值超过200mg/dl,检查可能需要延期。
适合人群
✔ 想早点发现·诊断肿瘤
✔ 家族有癌症史
无法接受PET/CT检查的人 有严重的封闭恐惧症
- ✔ 独立步行困难
- ✔ 一个人如厕困难
- ✔ 认知功能低下
- ✔ 最近一年以内有过癫痫发作
- ✔ 孕期,或目前有怀孕的可能性
-
✔ 哺乳期女性
脑部精检+PET/CT癌症筛查体检
此项目在PET/CT癌症筛查体检的基础上添加了头颅磁共振检查的脑部精检。脑部精检是为了预防和早期发现痴呆症,脑肿瘤,脑梗塞,脑出血等脑血管障碍。
本院的【脑部精检+PET/CT癌症筛查体检】,同一天进行头颅磁共振和PET/CT(FDG)检查。头颅磁共振检查不使用造影剂。不单独接受头颅磁共振检查。此外,关于上述两项检查,不能分别在不同日期进行,请悉知。
什么是头颅磁共振检查
磁共振(MRI=Magnetic Resonance Imaging,核磁共振成像)检查是,进入一个由强力磁铁制成的管子中,利用磁力和无线电波拍摄人体器官和血管的影像学检查。
头颅磁共振检查是指用核磁共振成像检查头颅。
头颅磁共振检查,可以获得头部的断层图片,对早期发现脑部异常有效。
头颅磁共振检查的优点
✔ 可以拍摄各个方向的脑部断层影像
✔ 比CT检查,图像的分辨率高,能够详细评估脑的状态
✔ 不使用放射线,没有核辐射
使用造影剂,会对脑肿瘤和血管的诊断更加有效。
※本院提供的脑部精检是不使用造影剂的磁共振检查。
头颅磁共振检查的弊端
✔ 对于不喜欢封闭空间或噪音的人,进入狭窄的空间伴随极大的机器噪音可能会让人感
到痛苦
✔ 会产生强大的磁场,因此体内有金属材料时不能接受检查
适合人群
✔ 想早期发现癌症或脑血管障碍的人
✔ 家族中有癌症病史
✔ 有痴呆症,脑出血,脑梗塞等脑血管障碍的家族病史
无法接受头颅磁共振及PET/CT检查的人
✔ 体内植入有心脏起搏器或除颤器(ICD)的人
✔ 有严重的封闭恐惧症
✔ 独立步行困难
✔ 一个人如厕困难
✔ 认知功能低下
✔ 最近一年内有过癫痫发作
✔ 孕期,或目前有怀孕的可能性
✔ 哺乳期女性
检查前须告知的事项
✔ 为治疗体内植入了金属材料(脑动脉夹,支架,人工瓣膜,人工关节等)
✔ 身上佩戴有带磁石的医疗器械
✔ 因事故体内可能残留了金属(或有残留的可能性)
✔ 在使用胰岛素泵,连续血糖检测仪
✔ 使用带磁性阀(DIB磁性阀)的导尿管
✔ 含硝基化合物的贴敷药或戒烟贴
✔ 有纹身或纹眉,纹眼线,纹唇
符合以上事项者,请在体检申请表的确认项目中打勾✅。
体检费用
※1 原则上只提供日文的读影报告书。
※2 检查结果将邮寄到日本国内可以接收的地址。请在申请体检时,填好地址。也可以直接来院收取,请您提前告知院方。
※3 如果您希望改天由医生说明检查结果,请事先咨询相关事宜。医生说明的门诊费用另算,请您知晓。
※4 检查当天,来院之后由于自身原因要求停止检查时,也会发生全额体检费用,望知晓。
※5 日语读写困难者,需要会日语的人陪同做检查。若您找不到陪同做口译的人,请提前咨询我们。本院也可以提供体检口译服务(有偿),口译人员人数有限,请务必提前联系。
体检的申请方法
体检申请人:发送邮件
✔ 体检申请表 (Excel:2844KB)
✔ 本人身份证件(护照复印件)
请下载体检申请表,填写完毕后,添加为附件发送到以下邮箱。
To :hok-impact@nms.ac.jp
件名:【外国人体检申请】
本文可以是空白。
本院:确认申请内容,判断体检是否能进行
根据您申请的内容,我们会判断是否能进行体检。
可以进行体检时,我们会将以下资料发送给您。
✔ 关于PET/CT(FDG显像剂)检查(自费)的知情同意书
✔ 关于PET/CT检查陪护的知情同意书(陪护人员用)
✔ 磁共振检查须知
本院:正式预约,发送各项检查的说明书
检查正式预约完毕后,我们将发送各项检查的说明书给您。
说明书内容包括,检查预约票,当天检查流程等。
请您事先确认内容。
体检申请人:体检当天,请您持上述说明书来院
请您提前确认预约票的禁食时间及接收时间,在时间内来院。
关于取消
取消时的联系方法
申请完毕之后,如果您希望取消该体检,请在 检查日期前一天(周六,日本公休日的情况下,请在检查2天前)15点之前,联系以下窗口。
联系电话:日本医科大学千叶北総医院 0476-99-1111(总机)
日语⇒PET/CT检查室
日语、英语、中国语⇒国际医疗推进室
关于取消费用
- ・检查前一天(周日,日本公休日的情况下,检查前2天)的15点为止取消:不发生费用
- ・检查前一天(周日,日本公休日的情况下,检查前2天)的15点之后取消:将发生49,720日元的取消费用(含税)。该费用是FDG药剂费用。
检查当天,无故取消不来院的情况,也将发生上述取消费用。
本院将向本人请款,如果本人没有支付,担保人也将发生连带支付责任。望知晓。
出现检查设备故障或药剂运输过程中的事故等情况时
FDG药剂会在检查当天运输到医院。为了检查如期进行,我们会定期检查设备,完善药剂运输体制等做好准备措施。但是,一旦发生设备故障或运输延迟等问题,会不可避免推迟检查,或者无法如期进行检查等情况发生。若发生上述情况,我们会与您商议之后,另选其他日期做检查
体检当天的流程
签到
当天请您在接收时间内,到医院的综合案内窗口签到。
工作人员会带您到放射线中心。
更衣(PET/CT癌症筛查体检是签到之后,先进行问诊再更衣)
先在PET检查室内的更衣室换成检查服。请穿着容易脱穿的衣服来院。
为了防止对检查的影响,以下列出的物品请全部取下。
➤ 金属类:发夹发卡、钥匙、眼镜、钱包、首饰类,皮带,打火机等
➤ 磁卡类:信用卡,银行卡,交通卡,定期券等
➤ 电子器械:手机,手表等
➤ 其他:助听器,假牙,带金属的内衣,磁力贴,暖贴,贴布,括心贴片,戒烟贴等
更衣结束,请拿着更衣室储物柜的钥匙及文件夹,前往磁共振检查室。
拍摄磁共振影像 (仅限脑部精检+PET/CT癌症筛查体检)
工作人员会带您前往磁共振检查室(请沿着脚下绿线前往磁共振检查室)。
头颅磁共振拍摄时间大约是20分钟。
拍摄完毕,沿着脚下白线回到PET检查室。
问诊(PT/CT癌症筛查体检是签到之后,更衣之前进行问诊)
PET/CT检查前会进行问诊,测血糖,进行关于检查的说明。由于当天时间有限,关于您的疑问,有可能无法在时间内全部解答。
如果您有任何疑问,请事先联系我们。
注射FDG药剂
在上肢静脉注射FDG显像剂。
等待
在指定的休息
室安静等待约60分钟,直至显像剂药物分布全身。期间不能看手机,不能读书。如果不能保持安静,有可能无法进行检查。
以薄荷绿为基调的舒适空间
拍摄PET/CT
用PET与CT融为一体的设备,拍摄影像。
一次拍摄大约需要30分钟左右。
PET/CT装置
(DiscoveryIQ)
等待
拍摄结束后,在休息室等待约30分钟,等到FDG显像剂辐射作用减弱。
结算
所有检查结束后,工作人员会带您到结算窗口,请您在窗口或自动付款及支付费用。
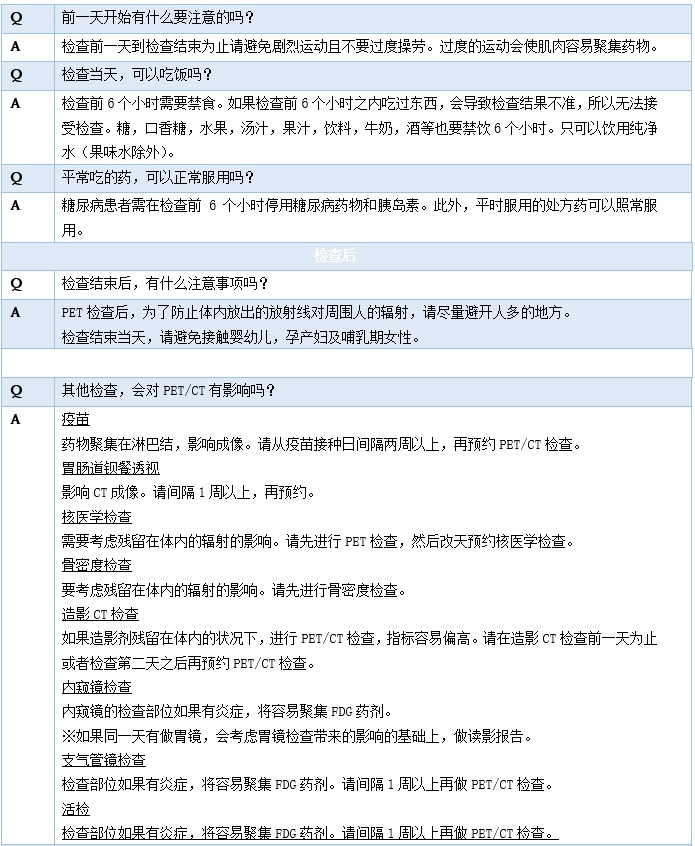
Q&A
脑部精检+PET/CT癌症筛查体检的注意事项
咨询窗口
国际医疗推进室
星期一~星期五:上午8点30分~下午4点00分
星期六:上午8点30分~下午3点00分
星期日,日本法定假日,元旦假期(12月30日~1月4日),
成立纪念日(4月15日或代休日)除外
电子邮箱:hok-impact@nms.ac.jp(英語・中国語対応可)
电话: 0476-99-1111(总机) 传真:0476-99-1922


